中文
HOME
About
About us
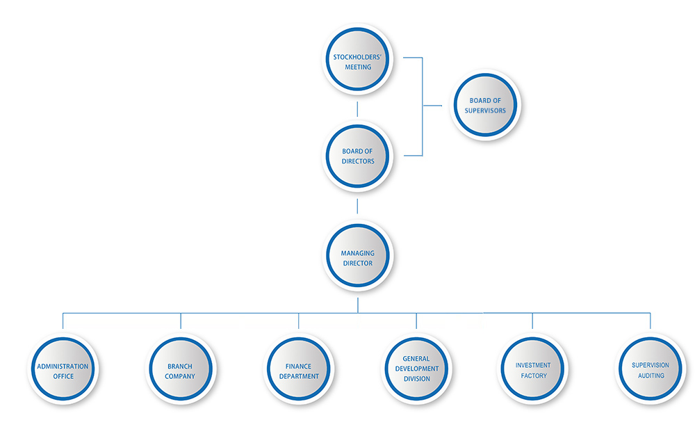
Organization
Industry
Gentle treasures
Allstar
Chemistry
Jobs
Jobs
Talent strategy
Contact
Contact us
About
Home
>
Organization
>
About
About us
Organization